中国国内至国际骨干 ISP 线路整理
前言
其实就是最初在知乎看到一篇文章国内到国际的各种线路(VPS国际线路大全),非常详尽的介绍了中国国内电信联通移动等运营商国内到国际的 ISP 线路情况,以地区作为分类,单纯的从延时、丢包、Qos等来判断一条 ISP 线路的好坏,比如常见的 电信 CN2,电信 163,联通 169,移动 CMNET,移动 CMI,CUG ,NTT,PCCW,KT等国内外常见线路介绍。
在2022年和网友讨论相关话题时,想到此文于是再次谷歌了一把,发现原作者又在github上更新了此文。增加了更加详细的介绍。近期打算再次拜读时,发现作者清空仓库,2022版在知乎也被删了,于是搬运此文作为备份,以下基本都为作者原文,只修改图片至图床作为备份,修改了部分排版以适应博客的显示样式。
此文采用CC BY-NC-SA 4.0协议,可自由摘取片段用于非商业用途分享。
作者
此文由samleong123、吴明、sjlleo共同完成,另外感谢朱朱、Mushroom Kinoko知友们的指正。
更新日志
- 2022/01/28 新增日本地区NTT和IIJ的相关信息
- 2022/02/05 完善日本地区IIJ的相关信息,新增软银的信息。
- 2022/02/06 移除很难被证实的日本ISP信息;更新中国香港ISP的信息;新增韩国地区,添加KT-9929和LG-9929信息。
- 2022/02/18 修改错别字,添加KR地区ISP(绕路),完善SK与LG信息。
- 2022/03/10 添加MY地区ISP
- 2022/04/09 修改MY – TMNet 信息
- 2022/05/06 补充欧美ISP和修正香港/欧美ISP部分细节
- 2022/05/16 补充TATA在香港和新加坡与联通的互联
- 2022/05/23 简单添加DTAG信息与互联状态
TODO
- 完善日本地区的主要ISP互联信息
- 完善韩国地区的主要ISP互联信息
- 新增北美区的主要ISP互联信息(大坑)
- 新增欧洲区的主要ISP互联信息(大坑)
- 完善亚太地区的各国ISP互联信息
国内几大骨干网介绍
目前国内有三大ISP,电信、联通、移动,电信有2大骨干网——163和CN2,联通有2大骨干网——169和A网,移动只有1个骨干网CMNET,一共有5大骨干网,这些骨干网都有自己的独立国际出口,和国外ISP有直接Peer或Transit。
另外有用于科研和教育用途的2个小型骨干网,CERNET(教育网,主用于高校)和CSTNET(科技网),这2个骨干网也有自己的独立国际出口,但是总体规模远小于电信、联通、移动,故能承载的出国带宽有限。
电信的163骨干网自治系统编号 AS4134
电信的CN2骨干网自治系统编号 AS4809
联通的169骨干网自治系统编号 AS4837
联通的A网骨干网自治系统编号 AS9929
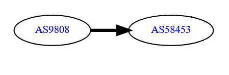
移动的CMNET境内骨干网自治系统编号 AS9808
移动的CMI境外骨干网自治系统编号 AS58453
CERNET骨干网自治系统编号 AS4538
CSTNET骨干网自治系统编号 AS7497
要注意一点的是,CMNET并没有和国外ISP有直接的互联,而是借助其境外骨干网CMI进行互联的。
显然,如果我们只是了解到这里,对于后文的很多内容,读者还是无法理解,所以我们还需要知道这些骨干网更详细的信息,让我们一个个来看。
以下的各AS BGP互联图来自 bgp.he.net ,版权归Hurricane Electric所有。
如果对此已经完全熟悉的朋友建议直接跳过下面这段介绍
AS4134 CHINANET 中国电信163骨干网
宽带业务范围:普通家用宽带、商用宽带、政企宽带
海外加速的专有业务:163精品网套餐(上海地区)
已知出口:北京、上海、广州
全国规模最大的骨干网,享有最大的国际出口,如果读者办理的是一般性的电信宽带又或者是商宽,访问境外网站,如果对方ISP没有购买电信的CN2 Transit,那么就走这个骨干网。

AS4809 CNCN(CN2) 中国电信第二代骨干网
宽带业务范围:家用游戏及海外加速宽带、商用跨国优化宽带、政企宽带
海外加速的专有业务:CN2国际精品网套餐(覆盖几乎全国)
已知出口:北京、上海、广州、乌鲁木齐
技术先进,一般到一个ISP有不止一个Policy可以到达,灵活性非常高,因此可以提供稳定快速的国际互联服务,一般对海外聊天、游戏有较高需求的都会使用该网。目前该网是国内到国际网络高峰期能提供最好速率和体验的骨干网之一。

AS4837 China Unicom BackBone 中国联通骨干网
宽带业务范围:家宽、商宽、政企宽带
海外加速业务:尚不明确,或当前未推出
已知出口:北京、上海、广州
如果是联通用户,除非访问的对方ISP购买了电信CN2 Transit/联通的CU Premiun,否则一律走169骨干网。该网目前出国拥堵程度小于电信163,但是总体速度和延时可靠性不如CN2。因价格便宜实惠,一般被很多游戏爱好者(国际服玩家)以及对普通外教课程有需求的首选宽带。
通常我们这些Player也会更多倾向的考虑联通宽带,因为目前到国际网络普遍较好的就是联通的169骨干网。

AS9929 CHINA UNICOM Industrial Internet Backbone 中国联通工业互联骨干网
宽带业务范围:商业宽带、政企宽带
海外加速服务:本网专做海外加速服务
已知出口:北京、上海、广州
本网前身为网通的骨干网,后与联通合并后改为联通A网,联通将该骨干网用于国际互联加速服务,价格昂贵,主要是跨国企业在使用,该网已无家宽业务。

AS9808 China Mobile 中国移动骨干网

宽带业务范围:家宽、商宽、政企宽带
海外加速业务:尚不明确,或为高Qos商宽/机房宽带
已知出口:北京、上海、广州
AS9808为移动境内的骨干网,未设与国际ISP Peer,故所有出境流量通过AS58453(CMI)与外网互联。

AS58453又被称之为CMI,是移动的国际段骨干网,最早只在香港建网,并接入HKIX,后逐渐扩大至全球。
移动骨干网现如今已经不再具有国际出口优势,目前三网中只略好于电信163。只有高Qos的宽带才可以体验到17年前移动最初的乐趣。
AS4538 CERNET China Education and Research Network 中国教育研究网络
宽带业务范围:各大高校的校园网和部分大型国内云服务提供商
已知出口:北京清华大学
该网不服务于家宽、商宽、政企,一般来说,只有大学生和大学教授才会经常接触到这个网络。
很可惜,在我所在的学校虽然接入了教育网,但是学校的学生宽带走的是CN2政企网络,所以对该网的很多实际出口水平,笔者能力有限,待相关知情人士来填补。

国内ISP与国际ISP的互联详情
亚太地区
中国香港
常见ISP:CMI、CUG、NTT、PCCW、Telia、Telstra、CHT、HKBN、HKT、WTT、HGC、GTT、TaTa、HE、Cogentco、SingTel
常见IX:HKIX、EIEHKG(Equinix Internet Exchange HongKong)
常见下游:Cloudflare、Amazon、Azure、Google、CDN77、Cera Network
该地区ISP连接质量排名(仅供参考,有些线路走不同的汇聚层会有不同的质量):
AS4134:CUG > CMI > Telstra >Others(对于163来说,只有CMI、CUG、CN2才可以不被严格的Qos限速,其他163直连的ISP在高峰几乎都一致性地失速,再往后比较就没有意义了)
AS4837:CUG > CMI > PCCW > CHT > HKBN/WTT > HKT > Others
AS58453:CMI > CUG > SingTel > HKIX > NTT > HKBN/WTT > Others
我相信对于很多南方地区的用户来说,对于需要访问一些全球类的网站,离得最近的CDN网络都是在香港(延时最低)。香港机房一直都是很多面向亚太地区服务器托管商的兵家必争之地,所以也涌现出了大量的IDC商家,可惜虽然鱼目混杂,但是能做到价格便宜且到国内直连的却少之又少,直连高昂的宽带单价也劝退了大部分商家。
截至目前,只有国内大厂如阿里云、腾讯云敢大规模对外提供到国内直连的低价的香港轻量云服务,把价格从千元价位瞬间杀至2位数,但是因为需求量极大,而不得不严重超售宽带——极大的延时抖动,随机不确定的丢包,这使得对于托管在腾讯云、阿里云香港的网站的访客来说体验并不好。
CMI – 移动自己的国际骨干网
由于CMI自己也在卖香港资源,所以有些下游会选择直接购买CMI的Transit,来获得高Qos的CMI体验,这样国内用户到这些下游提供商就可以全部走移动的骨干网,来获得高性价比且高质量的访问体验。
境内连接质量:非常高,只要对方下游接入了足够的CMI Transit宽带,峰值宽带基本是移动保证的。无论是电信、联通还是移动(当然移动用户访问过去,优先级是最高的)。虽然高性价比,但是毕竟是香港地区,流量单价依旧远超美欧Transit的单价。
CUG – 联通自己的国际骨干网
- 感谢知友@Mushroom Kinoko提醒,已经修正。
同移动的CMI,联通也卖香港资源(自治系统编号AS10099),很多下游也选择接入了CUG的资源,这对于联通用户来说,等于获得了很好的质量保证。
境内连接质量:非常高,只要对方下游接入了足够的CUG Transit宽带,峰值宽带基本是联通保证的。无论是电信、联通还是移动(当然联通用户访问过去,优先级是最高的)。
NTT(香港)
可直连的国内骨干网:AS4809、AS58453
在香港地区,只有电信CN2、移动可以直连,其中电信CN2买了NTT Transit 。其余电信163和联通169都会绕路日本和美国,详见NTT(日本)和NTT(美国)。
连接质量:需要注意的是,CN2很多时候不是万能的,特别是香港地区。CN2到香港NTT不可靠,有时候会爆炸,延时会呈现剧烈的抖动,如果需要追求高稳定性,不推荐CN2用户使用接入香港NTT的网络。
移动如果不买他们的商业高Qos宽带,在高峰时期直连NTT会被Qos,丢包和延时都会显著增加,速度一般无法超过10Mbps。对于高Qos的移动用户也并不乐观,高峰时期,因为上海和广州地区汇聚层拥堵显著,所以最高速率往往也无法超过200Mbps
特殊CM2精品网大客户除外,此类客户购买了移动的国际加速业务,移动优先保证此类 VIP 付费客户的宽带,Qos等级仅次于移动内网业务的必要控制流量,是所有运营类宽带里最高的,故除非PoP塞爆,否则在CMI和各大ISP的Peer下都会极力保证合同签约速率,哪怕是NTT、Cogent这些平时流量极大的网络都可以做到插队绿色通道。
PCCW(香港)/HKT
可直连的国内骨干网:AS4134、AS4809、AS4837、AS9929、AS58453
我们平时接触PCCW的机会很多,PCCW也有一个负责国际优化的网络PCCWG (G=Global),我们平时遇到的商家一般接入的都是PCCW(非含G的网)。其实PCCW的效果在平时是被夸大的,就算是线路可以直连实际综合连接效果也仅仅是一个平均水平。
电信163(AS4134)到香港PCCW是否直连看本地电信网络是否有自己的AS号,比如北京电信的AS4847城域网,上海电信的AS4812城域网等。一般来说,如果该地网络有自己的城域网AS号专门管辖,除非商家有特别优化,那么一般到香港PCCW不直连,否则如果是直接位于AS4134上一般会直连。电信网络到PCCW一般只有北京和广州两个汇聚层可达,上海汇聚层不可达,高峰丢包较高,速度不理想。
联通169(AS4837)联通到香港PCCW可能绕美,原因和电信部分相同,不再赘述。直连的情况下,联通到PCCW效果要远远好于电信,处于可用的状态。
联通A网(AS9929) 网络质量基本是这么多网络里面连接到PCCW最好的,延时抖动也是最低的。但是9929的价格比CN2都要贵上好多倍,一般没有点钞能力是用不上的…
移动的CMI(AS58453),如果没有商家优化,移动会随机把路由发往美国、日本、香港三地,以实现流量平衡,在用户看来,这就导致延时时高时低,非常不稳定,不推荐移动使用。
同时,HKT隶属于PCCW,所有的国际出口都是走PCCW/PCCWG的。HKT因为可以走上PCCWG和德国地区直连,所以也被称之为打机神线。但是普通的HKT家宽/静态根据段不一样,联通169可能绕韩国KT,也有可能直连;
联通9929通过PCCW与HKT互联。
Telstra Global(香港)
可直连的国内骨干网:AS4134、AS4837、AS4538、AS9929、AS58453
这个网络我相信教育网用户会比较熟悉,Pacnet就是Telstra的,Telstra 承担了教育网的亚太地区的主要出口。
Telstra是为数不多三网都可以直连香港,对我们很友好的ISP。哪怕是电信163也可以在香港地区直连Telstra,高峰速度也算是电信163网络中顶级的了,我一向非常推荐Telstra,于是在此反复安利了。另外,Telstra也是电信163到亚太地区(特别是印度、澳大利亚、新加坡)低延时的性价比解决方案。

Traceroute to India Telstra Global
联通的169网络到Telstra也不差,在香港的直连宽带很大,高峰情况,据近一年的SmokePing数据来看很稳定,如果想要搞一个新加坡的VPS,选Telstra线路的也不差哦~(香港的Telstra线路的VPS很少)
AS9929与Telstra Global有Peer,高峰速度非常可观。
香港Telstra和移动CMI的互联就比较拉垮了…. 整体互联宽带相比与NTT、HKIX而言相形见绌,这也为高峰的延时猛涨买下了伏笔(互联宽带一旦打满,数据包需要排队等待,延时立即升高)。较小的宽带会影响线路的稳定性,如遇DDOS塞满PoP,延时和丢包也会使得网络瞬间不可用。
所以移动用户决定要用Telstra线路的服务器来搞事情之前最好深思熟虑一下 – –
CHT(香港)
可直连国内骨干网:AS4134、AS4837、AS58453
CHT即中华电信,为中国台湾的第一大ISP,拥有2大骨干网(CHW「 HINET」、TWGATE),我们通常说的Hinet即为CHW网络,CHW与TWGATE的关系可以参照电信163和CN2的关系。
事与愿违,从几天前开始,电信163骨干网到CHW网络的效果急转直下,无论是低峰还是高峰的下载速度都只能用惨淡来形容。所以除非你有业务需求,否则我不推荐你把个人网站放在CHW下,高昂的成本价格现在无法匹配上其延时和速度,是个性价比很低的选择。
相比于电信163的拉垮表现,联通169的表现就漂亮的多,差不多的延时却有着更低的丢包,更高的峰值速度。但是鉴于该地区很高的主机售价,如果你是一个联通用户,CHW也未必是最佳的选择。
也别对移动CMI抱有太大的期望,在低峰和高峰表现截然不同,高峰常常极度拉垮,上面的Telstra好歹还是有速度,这个是真的一点速度都跑不出来,不推荐。
HKBN/WTT
可直连国内骨干网:AS4134、AS4837、AS58453
HKBN都主要服务于香港宽带,故一起讨论了,目前没有看到亚太其他有接入它们的案例。一般只有在流媒体解锁用途的时候会用到它。
HKBN三网可以直连,由于没有资料表明HKBN拥有强大的国际骨干网,这两家也没有什么特殊的地方,故点到为止。
HE(香港)
可直连国内骨干网:AS58453(Through HKIX)、AS9929(via HKIX)
移动可以通过HKIX直连HE香港,但是该操作需要IDC调整路由表,否则移动默认连接香港HE会绕美。
联通9929同样也是通过HKIX直连HE香港。曾经是走CUG的HKIX互联,如今是走联通9929自己与HKIX的互联。
爆炸绕路三幻神之一,所以对于电信、联通169和教育网来说,都会绕美,故详见HE(美国)。
TaTa(香港)
可直连国内骨干网:AS4837、AS9929
电信163网络原先和Tata在香港有Peer,但现在基本不走了,具体原因未知。联通和Tata在香港直连,大部分情况下回程绕美,安徽联通商宽到香港GCP/台湾GCP(标准ip)回程走Tata直连。此线路出现的概率极小,联通4837和香港Tata存在带宽大约为600mbps的peer。
在特殊优化下,联通9929可以经过TATA与CUG的Peer来得到直连。但是非优化线路哪怕跟CUG有Peer也绕美。不愧是爆炸绕路三幻神之首…
Cogentco(香港)
可直连国内骨干网:无
爆炸绕路三幻神之一。Cogentco在香港地区没有国内的ISP可以直连。电信、联通9929、移动和教育网会绕美,联通169则绕新加坡,详见Cogentco(美国)、Cogentco(新加坡)
GTT(香港)
可直连国内骨干网:无
GTT在香港地区没有国内的ISP可以直连。三网均会绕美,详见GTT(美国)
中国澳门
常见ISP:中国电信(澳门分公司)、CTM、MTel
中国电信(澳门)
中国电信自己在澳门经营的分公司,国内全部网络都可直连,走AS4134或AS4809(GIA)。
CTM
可直连国内骨干网:AS4134、AS4837、AS58453
- 并非所有IP都直连,非大陆优化的国际网络都不直连
CTM是澳门最早成立的电信公司,在澳门地区提供上网服务,目前仍旧是当地规模最大的ISP。
CTM很早就和电信163、联通169互联,网络质量可靠,但是CTM的机房托管业务把网络分为了2类,一类是国内优化,即提供国内直连路由,一类是更加便宜的国际路由,这类路由不提供国内直连。目前市场上比较平民的澳门VPS都是国际路由,并未针对国内优化。
移动则是在后期不断扩张中涉及澳门移动上网业务,后在澳门建设PoP,但澳门PoP只和香港PoP相连接,所以移动用户如需访问澳门CTM需要先经过香港方可到达,延时自然就不如前者低(大约多了6ms)。
MTel
可直连国内骨干网:AS4134、AS58453
MTel于2011年成立,是所有澳门经营的电信公司里资历最浅的。MTel和中国电信163目前已经实现互联,但因容量很小,导致互联效果不佳——澳门MTel和中国电信163的互联经常打满,延时波动很大,晚高峰受限于整体互联宽带大小,速度也无法令人满意。
联通绕日本NTT,主要取决于联通到日本NTT的表现,移动走自家的澳门PoP,主要取决于CMI是否给力。
中国台湾
常见ISP:HiNet、TFN(台湾固网)、SeedNet、TaNet(台湾学术网络)、HomePlus(中嘉宽频)
常见IX:TWIX
HINET
可直连国内骨干网:AS4134、AS58453、AS4837
其中 AS4134 和 AS4837 延迟都明显要比 AS58453 高一些。广州移动延迟大约 40ms,武汉电信家宽环境中延迟大约 50ms~60ms,北京电信商宽大约 70ms,上海联通商宽延迟大约170ms,长沙联通商宽延迟大约140ms。
HiNet是中华电信(CHT)的一个品牌,也是全台湾最大的宽带提供商。目前台湾地区的主流流媒体解锁都是用了HiNet动态IP(家宽)以及静态IP(商宽、IDC)来解锁的。HiNet拥有整个台湾地区最大的电信骨干网,也是国内出口流量最大的ISP。CHT另拥有一张TWGate的网络,专注国际互联,其性质相当于中国电信的CN2。
TFN
台湾固网
SeedNet
TaNet
HomePlus
日本
常见ISP:NTT、IIJ、KDDI、BBTEC、Telstra、PCCW、BGP.NET
常见IX:JPIX、BBIX、EIEHND(Equinix Internet Exchange Tokyo)
常见下游:Cloudflare、Amazon、Azure、Google、M427、xTom
日本的宽带业务竞争激烈,导致ISP提供商不得不杀出更低的价格来吸引客户,但是往往事与愿违——用户的口碑却更糟糕了。比如,和阿里巴巴合资的SoftBank(软银)公司创立的ISP服务商——BBTEC,看起来是一个不错的选择,实际晚高峰网络拥堵,体验很差劲,试想如果发条消息都要卡半天的话,真的是一件很让人抓狂的事情呢。
不仅是家宽,商宽乃至服务器机房,接入一条ISP线路的成本价格都不菲,况且很多日本IDC只对日本本国居民提供服务,所以催生了很多代办业务,最有名的就是樱花机房的服务器代办服务。往往只有这些对本土开放的IDC才有可能是原生IP(可以解锁当地的众多流媒体、游戏和网站,很有意义),所以哪怕要被代办收取高额的代办费,也会有很多有需求的人士会前去购买。
NTT
可直连国内骨干网:AS4134、AS4809、AS4837、AS9929、AS58423
日本作为NTT的大本营,几乎全国的宽带服务提供商都有NTT的踪迹。因为NTT的骨干网覆盖了日本几乎所有能够覆盖到的地区。
关于日本NTT,我想在文中说明的实在太多了,限于篇幅,我还是精简一下 – -…
NTT和国内ISP互联时间很早,在2000年后,NTT和当时的网通互联,互联出口设在上海和北京,并在上海和北京分别建设NTT的PoP节点(少数国外ISP将PoP设在国内的案例)。
值得一提的是,但是这是目前国内直连日本NTT延时很低且很稳定的渠道,CN2到日本NTT都干不过它,根据实测,目前NTT-9929的速度基本取决于用户接入的9929的带宽速度。
中国电信163和日本NTT之间的扩容就勤快多了,电信还在日本东京设立了PoP方便和日本本土ISP快速互联。听起来很美好是吗?但是这不妨碍电信163和日本NTT之间日常大爆炸(里面大部分都是被巨量的DDOS流量打崩的)。
绝大多数情况下,163-东京NTT、163-新加坡NTT两线是163网络所有互联线路中质量最差的网络,没有之一。
根据近一个月的监测记录,上海电信到东京NTT之间的平均延时(周期为半小时)在48~295ms之间抖动,高峰一小时平均丢包率峰值可达40%,高峰一分钟平均丢包率极限情况下达到了惊人的99%,这就导致了高峰哪怕绕美的体验都要强于直连。
联通的169网络早期有2条路线可以前往日本NTT,一条是从北京-大阪,另外一条是上海-东京。虽然联通169一直普遍被用户认为国际出口质量很高,但是这2条NTT的线路也并非各位读者想的那么美好。
北京联通169 – 日本大阪NTT该线其实最早是网通搭建的。联通收购网通后,便把网通的PoP拨给自己使用,直至今日,我们都可以在NTT在北京PoP IP的rDNS上找到来自历史的证明——
129.250.8.26(xe-0.cnc-g.osakjp02.jp.bb.gin.ntt.net)
这里的CNC,就是曾经的China NetCom(中国网通)的缩写,osakjp,指的就是日本大阪。xe是指骨干网路由使用的是Juniper公司研发的路由,每条线为10Gbps端口 。
但是到了现在,由于联通也在不断开拓自己的国际市场,目前联通也在东京和大阪分别设立了PoP,只是目前往北京方向回程依旧在走NTT的北京PoP,往上海直接走的是联通在日本自己的PoP了。
经过了最近的一番扩容和优化,北方联通169往日本NTT方向也有很大的改善(目前暂时停止北京-大阪该线路由,走上海),延时显著降低。虽然去程多绕了一点,但是延时下降了很多,还是可以接受的。
移动作为后来者,前往日本NTT最早都是借助香港CMI出国,近两年才开通了日本东京的PoP,并用上了全新的NCP海缆才得以能够不绕港直连。
但是目前移动到日本NTT都不走NCP,而是继续绕香港CMI,估计在不久的未来直连后会有更低的延时体验。
IIJ
可直连骨干网:AS4134、AS4837、AS58423
中国电信的163与IIJ的互联是通过电信在东京的PoP实现的,国内可以通过三大汇聚层轻松访问PoP节点。互联的网络质量远好于和NTT的质量。IIJ是电信163用户造访日本网站最好的线路之一,目前已经胜过软银,不考虑高峰丢包和延时抖动,是性价比之选。
中国联通169与IIJ的互联方式和电信几乎一样,但是综合来看要好于163与IIJ互联的质量。提供IIJ接入的IDC价格比较亲民的很多,如果不愿意接受软银的高价位的话,不妨试试IIJ。另外,教育网前往IIJ也会走联通169骨干网出国。
目前移动和IIJ的互联已经通过东京移动的PoP来完成,故移动到日本IIJ不再绕香港而是通过NCP海缆直连东京的PoP后与IIJ完成互联,上海移动到东京IIJ参考延时为45ms(实际上可以做到32ms)。
综上,IIJ是日本地区对我们比较友好的,也是价格相较于其他三家比较实惠的一家ISP,如果没有太小众化的需求,上国内走IIJ的VPS是很省心的选择。
BBTEC
可直连骨干网:AS4134、AS4837、AS9929、AS58423
BBTEC(软银)其实是近几年才被我们注意到的一家ISP,在上海地区设有PoP并与电信163和联通169/9929互联。该线路一直被称之为联通到日本最好的线路之一。
想要补充一点的是,9929早期和软银并没有直连Peer,而是借助4837(联通169)作为跳板实现的。而近期在路由测试中,我们可以清楚地看到软银和9929已经在上海PoP实现互联,但是在BGP ToolKit上都未显示2者有任何形式的互联,基本可以判断是Private Peer。
电信163到软银延时相比于NTT属实较低,但是却同样跑不出什么速度来,延时最初是日本御四家里最低的,但是后来因为使用人数的增加,延时逐渐不如IIJ。
联通169到软银的延时则相对不稳定,取决于去程走上海口和北京口,通常BBTEC回程经由自己的上海POP与联通互联。尽管联通和软银互联的优势已经不如以前,但是目前仍旧是联通到日本最好的线路之一。
联通9929到软银的延时稳定,互联速度也取决于用户接入的9929带宽速度。
如今,移动已经在日本的东京设立了PoP,所以从回程看,除了广州移动还是继续走香港CMI,其余均在日本就Peer,并由移动自己的骨干网负责流量回国承载。目前去程依旧全部绕香港CMI,这也导致北方移动延时的升高。总体来说,软银对北方移动不友好。
KDDI
可直连国内骨干网:AS9929
曾经活在传说中的线路,价格昂贵,唯一的优势就是低负载,延迟一般40ms上下抖动。联通9929速度单线程只能跑到100Mbps左右。
新加坡
常见ISP:NTT、Singtel、Telstra、StarHub、MyRepublic、PCCW(G)、Cogentco、HE、Tata、CMI、CUG、BGP.NET、SG.GS
常见IX:SGIX、EIESG(Equinix Internet Exchange Singapore)
下游:OVH、Cloudflare、Google、Amazon
NTT(新加坡)
可直连国内骨干网:AS4134、AS58453
正如你所见,NTT在亚太地区无处不在~ 所以我们一般把NTT视作亚太地区ISP的标杆,这已经成为了事实上公认的标准。
在新加坡,NTT也拥有巨量的骨干资源,轻松连接新加坡所有的本地ISP。NTT也有多条新加坡至日本的海底光缆所有权/使用权,所以NTT可以借新加坡作为跳板,以此连接马来西亚、菲律宾、印度尼西亚、泰国、越南、缅甸、柬埔寨、印度等国,在其后我们也会讨论到这些地区的本地网络情况。
中国电信163与2020年和NTT在新加坡正式建立互联,即意味着新加坡NTT从即日起无需绕行日本再与163骨干网互联,但是情况变得更加糟糕,因为新加坡地区的中国电信163和NTT互联宽带很小,所以几乎全天都处于被塞满的状态,延时异常偏高,丢包率极大,因此非常不推荐使用163连接新加坡地区的NTT。
移动的CMI在新加坡有自己的PoP,同时在当地就可以和NTT互联,因互联宽带很大,所以目前没有看到被塞爆的情况,移动用户目前访问新加坡地区资源的主流渠道就是通过新加坡PoP。
联通9929和联通169目前都不能直连新加坡NTT,请详见日本NTT。
SingTel(新加坡电信)
可直连骨干网:AS4837、AS9929、AS58453
Update: 随着移动CMI Transit在亚太的高性价比的优势被挖掘,我们也可以看到大量走CMI的香港/新加坡VPS出现在市场上。这也是目前最具有性价比的大宽带亚太VPS,但是目前CMI的峰值流量已经达到其容量极限,如果依旧不能大幅度扩容的话,CMI在晚高峰的延时和丢包已经呈现显著增长的趋势。
移动为了减轻自己的跨国骨干网压力,目前已经开始对于第三方ISP收取更高的Transit费用,第三方有些已经采用单向路由的方式来节省成本。对于SingTel来说,大陆->新加坡的这部分流量要远大于新加坡->大陆的流量,而现在拥堵的也主要是新加坡->大陆的这部分流量,所以目前SingTel已经断开了往大陆方向移动在新加坡的直连,改走更加通用的NTT。不过目前移动对自家网络CMI和NTT的质量部署了较为严格的限速策略,导致延时、丢包和速度表现均不佳。
联通的169,在这里把“稳定”两个字表现的淋漓尽致,网络对于亚太的支持绝对可以称为老二,在新加坡地区,联通和SingTel有直接Peer,故整体延时和移动几乎一致,只要回程不绕路,使用SingTel也很棒,目前联通也是唯一SingTel双向新加坡直连的国内ISP。
但是对于中国电信163来说,因163网络和SingTel在世界各地都没有Transit/Peer,这就导致前往新加坡SingTel之前,数据先会被发送至美西Tata/Telia,但是目前电信163和美西的互联早就已经满了(其实不只是163,CN2也满了),所以速度上来说非常糟糕,加上严格的动态Qos策略,使得延时和丢包雪上加霜。
需要补充一下的是,新加坡SingTel是全新加坡最大规模的ISP,在非大陆地区的国际互联上面,SingTel还是有着相当大的优势,如果您在新加坡的话,选择SingTel还是最佳选择。
Telstra Global(新加坡)
可直连骨干网:这都香港直连了,还要什么自行车!
由于接入Telstra的VPS大多在日本、澳大利亚、新加坡,而Telstra和国内御三家主要的Peer在HKG(香港),所以速度肯定差不多的啦~
StarHub
可直连骨干网:AS4134、AS4837、AS58453
StarHub是当地一大本土运营商,提供宽带服务,因为规模较大,常用来解锁新区流媒体的用途。
既然三网都在新加坡和StarHub有Peer,那么是不是就代表着StarHub到我们国内的表现非常优秀呢?实际路由表现并没有读者想象中的那么好。电信163去程是直连但是回程是绕路的,联通169回程是直的但是去程绕了日本NTT。
只有移动比前两者好一些,通过新加坡EIE和Starhub互联,较于前者这种的优势在于IX中心互联非常方便对接IX内的所有网络,但是容量可能有限,难免高峰不爆炸。
MyRepublic
MyRepublic也是当地一大本土运营商,通常被用来解锁新区流媒体的用途。但是MyRepublic没有任何和国内御三家的互联,所以最好使用移动CMI或者CN2中转。
中国电信163、中国联通169网络走NTT,移动走新加坡EIE至StarHub再转MyRepublic。
Cogentco
可直连骨干网:AS4837
近日,中国联通169在新加坡地区和Cogentco开通了新的Peer,使得很多亚太地区Cogent单栈的宽带/服务器都焕发了新的生命,通过联通的169网络,可以做到广州联通到新加坡Cogentco 46ms的延时成绩。
Tata
可直连骨干网:AS4387、AS9929(从AS10099接入)
Tata在新加坡与联通存在peer,可经由AS4837直连广州入口,目前已知经过新加坡Tata到联通的线路几乎都是孟买一带的机器,例如Linode、阿里云、腾讯云等
马来西亚
常见ISP:TMNet (unifi) 、TIMEdotCom (TIME MY)、EBB.MY (Extreme Broadband) 、Allo Technology (City Broadband) 、Maxis Communications Bhd 、Celcom Axiata Berhad 、PCCW(G)、HE、Tata、CMI
常见IX:MYIX (The Malaysia Internet Exchange) 、JBIX (Johor Bahru Internet Exchange (JBIX))
下游:Cloudflare、OVH、MSCHosting (Exabytes)、U Mobile 、DiGi Telecommunications (Telenor)、MYREN (Malaysian Research & Education Network)
马来西亚所有的ISP几乎都对中国移动友好,有些是在 Equinix SG 转一圈后接入 CMI , 有些是接入 NTT 新加坡 后到 NTT HK 再到 CMI HK
TMNet (unifi)
TMNet (unifi) , ASN 为 4788 , 是全马来西亚数一数二的ISP , 几乎垄断马来西亚近70%的固定宽频市场,常用来解锁马区流媒体的用途
可直连骨干网: AS4134 中国电信
中国联通会从新加坡接入 HE.Net 后绕到美国HE.Net 再接入中国大陆
CU
)
中国电信通过TM接入中国电信日本后接入中国大陆
CTTMNet
)
CN2 经由Singtel SG 后跳入广州
cn2TMNet
)
中国移动先是到 Equnix SG 再到 CMI 再到 AS9808
CMCC
)
和 TIMEdotCom (TIME MY) 的互联很烂,经常出现晚高峰 100ms + 的情况
国际网络质量偶尔抽风
和 OVH 新加坡拥有peering
TIMEdotCom (TIME MY)
TIMEdotCom (TIME MY) , ASN 为 9930 , 是全马来西亚除 TMNet (unifi) 第二大的ISP,提供的家宽配套无论是在速度还是价钱都吊打 TMNet(unifi) , 双向500Mbps带公网IP家宽只需210+人民币,在马来西亚算很便宜了,目前市面上没看见 TIMEdotCom 的VPS,不过可用来解锁马区流媒体
可直连骨干网:
– IPV4 : N/A
AS9808 会经过:
- NTT SG – NTT HK – CMI HK – 9808
- HE.NET KL – HE.NET SG – Equinix SG – CMI Guangzhou – 9808
163 骨干网和 TMNet (unifi) 情况类似,会转发到 Tata :
Tata SG – Tata JP – Tata US – 163 骨干网
CN2 会经过 HGC HK 接入大陆 CN2
AS4837 都会经过 Singtel
- IPV6 : AS4134
仍不确定 TIME 跟 中国电信买了多少容量
可是通过路由
)可以发现是直接从马来西亚 TIME 骨干网跳入中国电信新加坡 PoP , 后直接到中国大陆电信骨干网
AS4837 : 去程经过 NTT SG – NTT 日本 – 中国大陆
目测回程绕美 ,延迟可达200ms +
路由
)
其他ISP基本都半斤八两:
- Maxis 上 AS4837 同样走 Singtel
- Digi / U Mobile 靠AS4788 作为上游所以线路基本和AS4788一致
- Allo Technology 最大上游为 Cogent , 也有接入 TMNet , 不排除部分线路走 TMNet 过 , IPV6 最大上游为 HE.Net
- EBB.MY 基本靠 HE.Net 做上游,移动/联通/电信都不讨好,不过可以直接接入 CN2
总结:
马来西亚ISP基本都对中国移动友好,极少ISP (比如 Maxis / TIMEdotCom) 在连接中国联通时走的是 Singtel 直连,不过延迟90+ , 有可能回程绕日本
市面上目前也就 TMNet (unifi) VPS , 仍未见到类似 TIMEdotCom / Maxis 的VPS
韩国
常见ISP:KT、SKT、LG (绕路的ISP:NTT、PCCW、Telstra Global 绕日绕港绕新加坡 故不测试)
常见IX:KINX
常见下游:Moack、Oracle、Cloudflare、Amazon、Azure
韩国本土网络发达,除了三大ISP以外还有地区性ISP,大陆地区前往韩国主要走TPE、APG、APCN-2、NCP四大海缆。
国际路由差强人意,但靠着CDN也足够应付。但到中国大陆的带宽与路由不尽人意,绕路与直连汇聚层日常性堵塞层出不穷,丢包与抖动比较严重(虽然没有到163-NTT那么夸张)。
同时韩国的互联网管理相对严格,购买上比较麻烦。
KT
可直连骨干网:AS4134、AS4809、AS4837、AS9929、AS58453
KT(Korea Telecom),韩国最大电信运营商,市场占有率排名第一。
目前电信163/CN2和韩国KT之间的互联是通过APG海缆完成的,因为APG海缆只在上海有登陆,所以目前前往韩国KT都是走上海出口。需要注意的是,无论是电信163还是CN2和韩国KT的互联宽带均有限,高峰汇聚层没炸先Peer炸了也是经常发生的事情。
电信163至韩国KT的速度在Peer不被塞满的情况下单线程能跑100-200Mbps,晚高峰受限于汇聚层和Peer宽带的双重因素影响,速度受限比较严重。CN2虽然不用太担心汇聚层的拥塞问题,但是目前的Peer宽带依旧是比较主要的速度和延时等稳定性制约因素。
联通9929与KT有互联,同样也是走上海出口。高峰期几乎无丢包,延迟极低,单看极限最低延迟逼近沪韩IPLC;可惜经常抖动,虽然幅度不超过5ms。速度方面也属于跟日本ISP到9929一样,KT到9929的速度取决于用户接入的9929带宽速度。近期似乎扩容/更新设备了,抖动大幅降低。
根据测试。KT-广州移动(120.197/183.240段)高峰期速度非常不稳定,回程路由绕港。
SK Telecom
可直连骨干网:AS4134、AS4809、AS4837、AS58453
SKT可能从某种意义上知名度比KT高,SK Telecom是韩国最大的移动网络业务运营商。
实际上提供网络服务的是SKT的旗下公司SK Boardband。这一点可以从ASN信息中看出。
SK – 163 答案很简单,走上海出口直连但是会BOOM,包括163+…
SK – CN2 非常稳定,有Peer,任何时段基本没有丢包但看起来绕港,速度不稳定。
SK – CU169(上海)时延会在高峰期会振荡,速度也飘忽不定,但配合单边加速还算可用。
CMI与SK Boardband在香港Peer,移动经香港到CMI可以与其直连,到广东移动的速度飘忽不定。
LG
可直连骨干网: AS4134、AS4809、AS4837、AS9929
韩国第三大ISP,现名LG Uplus,曾用名“Intergrated LG Telecom”。LG的电信发展历史基本上就是一场收购史……
LG Uplus 由三家LG子公司合并而来,分别是LG DACOM,LG Powercom和LG Telecom。其中LG DACOM和LG Powercom又是收购而来。原来的LG Powercom负责运营民用网络,从韩国电力收购而来;LG DACOM负责国际通信业务,也就是LG的国际路由上会出现DACOM的原因。
DACOM全名为DataCommunication,由韩国政府牵头,LG与三星共同投资建设,但拥有独立经营权的ISP,后因为LG额外注资增持股份,LG完全接管DACOM。而LG Telecom则是LG自己独自投资建设的移动网络。
LG到联通169(上海)直连,走上海出口,配合单边加速高峰期速度不错。但ICMP丢包率特别高。
LG到联通9929是直连,同样走上海出口。但奇特的是虽然延迟也很低,速度却非常不稳定,隔三差五就突发性的延时起飞;但是正常的时候又十分平稳,几乎没有抖动,可速度依旧不尽人意。
越南
常见ISP:VNPT、FPT
VNPT
可直连骨干网:AS4134、AS4837、AS58453
作为全越南最大的电信ISP,VNPT拥有着全越南最大的骨干网和国际出口,但是一般很少有人会拿越南的宽带做流媒体解锁服务。
虽然电信163和VNPT互联(广州出口,胡志明市PoP),但VNPT的网络质量本身就不是很可靠,导致高峰没有速度乃是常态。最近VNPT还把回程的163直连路由改成绕路了(到香港后转PCCW,但PCCW到电信现在默认会绕美),使得电信163和VNPT的网络单向互联意义不大。
电信163也和VNPT在香港地区以CTG(中国电信国际)的名义互联,但少有可以走到这条线上的,而且回程依旧绕PCCW,导致目前两条与VNPT互联的线路都是单向路由。
电信163最神奇的地方莫过于,并不是所有的VNPT IP段都会走上述2条互联,也有可能会走美西的Tata亦或是走欧洲的Cogent借助胡志明的BICS接入VNPT。
联通169到VNPT也通过胡志明市的PoP互联,但是和电信163一样,也是单向互联,回程绕PCCW。
移动CMI在香港和VNPT互联,常规操作,感兴趣的可以翻翻香港地区的ISP是怎么和移动互联的就知道了。
FPT
可直连骨干网:AS4134、AS4837、AS58453
如果说VNPT到国内御三家都不怎么友好的话,那么FPT应该是到越南地区非常友好的ISP了。
电信去程163会走联通的网络去和FPT互联,回程走香港CTG回国,但是宽带很小经常爆炸,不爆炸的时候速度很快,期待以后的扩容。
因为FPT接入了CUG,所以联通169到越南FPT走的是AS4837->AS10099->FPT,虽然CUG很可靠,但是依旧受限于FPT接入宽带的容量,晚高峰几乎天天爆炸,这个只能等FPT扩容。
移动CMI和VNPT一样,都是常规互联,晚上也炸的很厉害。
我后期还会在这里添加日本、印度尼西亚、菲律宾、泰国、印度、孟加拉国、柬埔寨、泰国、尼泊尔等国家。
欧洲/北美地区
欧洲/北美的网络情况跟亚太差异比较大。欧美的中小ISP大部分依靠的是IX互联或者机房托管的混合网络接入。
虽然商业网络的价格比亚洲地区便宜,但至少对中国用户来说,很少再回程路由中遇见欧美的Regional T1或者高质量T1 ISP。
比如说在欧洲的Orange(前身法国电信France Télécom,AS Rank 11),Vodafone (总部在英国,AS Rank 12),Deutsche Telekom(德国电信AS Rank 24),北美的ATT(AS Rank 20) ,Verzion(AS Rank 21) ,Sprint(AS Rank 26)。题外话,BT(英国电信)反而是Regional T1,AS Rank比中国电信还低。
欧洲德国
DTAG
可直连骨干网: AS4134、AS4837、AS9929
Deutsche Telekom AG ,德国电信,德国第一大ISP,T1级。旗下移动运营商T-mobile相比于DTAG更加知名。
DTAG于AS4134和AS4837均有peer。同时也是AS9929上游。但延迟均200+起跳。
电信163普通家宽会被强制丢包,而163plus能保证相对稳定延迟与相对较低的丢包
联通169则取决于汇聚层是否拥塞。非拥塞状态则能保证网络质量。但是只限于北方地区的联通(如河南/山东等)。
南方地区的联通(如上海)将会被无慈悲的绕美,由DTAG转发Level3。
AS9929依旧稳定发挥,甚至延迟优于AS4134 AS4837,但速度很勉强,几乎稳定80Mbps。
Cogent Communications
Cogentco由于在Traceroute上的细节写的过于清楚明白,以至于有一部分以为跳数越多越差人觉得Cogentco不行。虽然它也确实不太行…
可直连骨干网:AS4134、AS4837、AS9929、AS58453。
Cogentco,联通9929真正的互联主力……几乎绝大部分的欧美线路到9929都会被Cogentco宣告。以至于在欧洲会出现回程不走DTAG硬是跑Cogentco
外加联通9929的NOC基本不会主动调整欧美路由。速度十分玄学,单线程在50Mbps摇摆,多线程却接近跑满。
美国洛杉矶&圣何塞
洛杉矶和圣何塞是美西重要的面向亚太地区的互联网PoP中心,TPE海缆多从此处2点接入。中美之间的互联占据了出境流量很大的一部分,也是电信163出国的主要路径。
HE
HE,全称为 Hurricane Electric(飓风电气),目前是坐拥全球以Peer数量计算的最大IPv6骨干网的ISP,骨干网自治编号为AS6939。HE也提供免费的IPv6 Tunnel,以方便IPv4单栈的用户能够无障碍地访问IPv6网络。
HE的发展思路一直是竭尽全力和世界上更多的ISP Peer,尽管获得了非常多的本地互联,但是因自身前期在亚太骨干网投入不足,导致和一些ISP对等宽带过小、跨洋传输场景下的宽带传输速率有限,HE也一直在努力扩容,可惜仍旧有较大缺口。
我们看到的亚太地区(香港、新加坡)的低价VPS产品线,几乎都一致地选择了HE作为唯一的互联网接入,而且接入的宽带并不大,平均1Gbps。但是哪怕是HE这样的ISP,在亚太地区的BGP Transit也颇为昂贵,这些商家为了能够有所盈利,在超低的VPS价格上,宽带上面必须大幅超售,这些反而给低端用户群体带来了十分糟糕的用户体验,很多时候,这些VPS访问外网速度慢不是HE的问题,而是IDC没有购买足够的宽带导致。
作为对等节点极多的HE来说,IPv6网络下和中国大三ISP均有直接互联,也是当下国内IPv6网络跨国的主要对等ISP,为推动全球IPv6互联中扮演着非常重要的角色。
可直连骨干网:AS4134、AS4837、AS58453
电信163和HE在洛杉矶有10~20G的互联,平时鲜有出现较大的延时抖动,但是速度限制较为严重。
联通169和HE的洛杉矶互联通常被视为在廉价互联里面很具有性价比的,相比于联通169和GTT的互联,和HE的互联质量就要好很多,很多用户也在尽可能选择更价廉物美的选择。
CMI与美西的互联一向较差,并不具有较好的连通性,再加上HE和CMI的互联本身就炸的比较厉害,此条线路不推荐移动去尝试。
GTT
GTT,前身为Global Telecom and Technology,自1998年成立以来,在跨国电信业务上耕作至今。
可直连骨干网:AS4134、AS4837、AS58453
联通169在美西较大地依赖GTT的互联,导致延时相比正常美西延时高很多,速度并不乐观。
电信163和GTT的互联却是出乎意料的好,根据SmokePing的结果,电信163和GTT的互联全天几乎不丢包,完全受限于汇聚层是否通畅。这就意味着只要使用高Qos的电信宽带就可以获得较好的速度。
Telia
Telia是瑞典最大的电话和电信通讯公司,前身为瑞典电报局及芬兰电讯。现更名为Arelion,但目前在路由上的名称依旧是Telia。
可直连骨干网:AS4134、AS4809、AS4837、AS58453
Telia在美国、欧洲都有和电信163互联,总体来说是很中规中矩的线路,
Cogent Communications
可直连骨干网:AS4134、AS4837、AS9929、AS58453
跟欧洲情况差不多。
电信163在美西较大程度上依赖Cogentco的互联,爆炸的几率较高。
Verizon
可直连骨干网:AS9929
联通9929与Verizon的互联一言难尽,延迟不是最优,单线程速度也不是最优。高峰期单线程速度在50-70Mbps震荡。而多线程速度倒是能跑满,非常的玄学。
有时候其他北美ISP到联通9929需要经Verizon转发,而被转发的速度就很难保证了。
Level 3
ATT
NTT
Tata Communication
Vodafone
PCCW
Comcast
非洲地区

肯尼亚
常见ISP:LiquidTelecom
可直连的骨干网:AS4134、AS4809、AS58423
LiquidTelecom在肯尼亚设有非洲国际交换中心,后与中国电信签署合作关系,目前中国电信在肯尼亚设有一处PoP,同时接入了163和CN2网络,和LiquidTelecom都有Peer。
LiquidTelecom也是非洲北部最大的ISP,在非洲拥有100GE的骨干网,可以说是非常强了。电信163前往该PoP需要先在新加坡的163 PoP中转,后前往非洲。在世界各地有自己的骨干网以及PoP,这就是为什么中国电信现在越来越被认可为Tier 1的原因。
虽然听起来特别厉害,但是实际上163网络到肯尼亚直连很差,不过这并不是因为LiquidTelecom导致的,电信的163汇聚层拉垮是主因。
从肯尼亚CN2的表现,严格的来说,是达到及格线的,但是价格昂贵,一般很少有人会去选择那么偏僻的CN2,我也只是找到了没几个段的肯尼亚CN2 IP段,通过SmokePing检测观察许久得出来的结论。
联通和移动都没有和LiquidTelecom直连,所以都绕路。
南非
在南非,一共有三大IX,JINX、CINX、DINX(约翰内斯堡互联网交换中心、开普敦互联网交换中心、德班互联网交换中心) ,这里我们主要讲JINX,别的基本和我们的御三家无关。
我们可以看出电信的非洲地区是下了功夫的,JINX也设有电信的PoP,同时接入AS4134和AS4809,这个网可能听说的人比较多,Misaka的南非约翰内斯堡的服务器网络就是接入了JINX和电信CN2互联的。
说实话,因为联通、移动没有想过在非洲布局,所以这个地区基本没他们什么事…
中东地区
阿联酋
常见ISP:du.ae
可直连的骨干网:AS4134、AS4809
du.ae 是当地一大电信ISP,骨干网覆盖全国,在阿联酋的迪拜电信设有PoP,同时接入电信163和CN2。
电信依旧是通过新加坡的PoP中转以连接阿联酋,根据Ucloud的阿联酋地区长达一个月的TCPPing数据,该地区163网络要比南非肯尼亚LiquidTelecom稳定,CN2可以实现132ms的低延时。
Secret
洋洋洒洒耗时2个月写了1万多字,但是发现还有许多地区未能来得及覆盖到,后面继续追更吧~ 虽然很多地方我主观上已经有了结果,但是光靠个人的感受,没有数据的支撑(延时抖动、丢包率、峰值宽带均值),直接写上去未免太不严谨,等我测全了,再一点点补上去也不迟。
如果您喜欢这篇文章的话,也欢迎点赞啦,或许能成为我追更的动力哦。我会尽可能研究一些网上不曾有的ISP资料,并在此呈现给大家~
如果有任何不正确的地方也请指正,我会尽快修改,非常感谢!




暂无评论内容